IM体育试玩政务管理办公室关于印发首批“最多跑一次” 政务服务事项清单的通知
区直各部门、各镇街:
根据《国务院办公厅印发进一步深化“互联网+政务服务”推进政务服务“一窗、一门、一次”改革实施方案》(国办发〔2018〕45号)、《广东省人民政府办公厅关于在全省推广一门式一网式政府服务模式改革的实施方案的通知》(粤府办〔2016〕19号)和《广州市人民政府政务管理办公室关于进一步减少网上办事到场次数工作的通知》(穗政务办〔2016〕103号)要求,为进一步方便企业和群众办事,区直各部门通过采用网上申请、网上预审、网上受理、网上办结、邮政快递等措施,切实推进政务服务事项“最多跑一次”工作。经汇总梳理,现将增城区首批“最多跑一次”事项公布,请区直各部门、各镇街按照“最多跑一次”要求,进一步简化办理程序,提高办事效率,切实方便企业和群众办事。
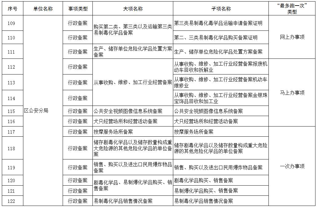
附件:增城区首批“最多跑一次”政务服务事项清单
IM体育政务管理办公室
2018年9月19日
(联系人:王俊琼,联系电话:82622523,18826074655)




















































































粤公网安备 44011802000181号